Badges

Debagnik Kar

Interactive Resumé

Profile

I'm an Electronics and Telecommunication Engineer


About me

I am an electronics and telecommunication engineer with a keen interest in IoT, Cloud Computing and Web Technologies. I am also an embedded system developer with good knowledge of various programming languages such as C/C++, and Python 3. I love structure and order and like to spend time fixing little details. I am open-minded to new ideas, and I like to collaborate in a team effort, it makes learning more fun and takes less time.

Debagnik Kar

Details

Name:
Debagnik Kar
Age:
22 years(2022)
Location:
Hingewadi, Pune, Maharastra

Experiences

“ There are two things infinite in nature, The Universe and human stupidity, I don't know about the latter. ”
- Sir Albert Einstien


Education

KIIT School of Electronics Engineering

Jun 2018
Oct 2022

Course - B.Tech (Electronics and Telecommunication), GPA:8.15 B.Tech is an undergraduate academic degree conferred after completion of a 4 year program of studies at an accredited University. In India B.Tech and B.Eng. are identical and is 3 – 4 years of academic course. Bhubaneswar, Odisha, India.

Midnapore Collegiate School

Apr 2016
Jun 2018

Course: WBCSHE-Science (HSE), GPA: 6.78 West Bengal Council of Higher Secondary Education is a state-controlled council for Higher Secondary Education. I graduated HSE in science track which consists of the subjects Advanced Physics, Chemistry, and Mathematics along with English and Bengali language and literature, with an optional elective, (Digital Electronics and Computer Science in my case). Midnapore, West Bengal, India

Dooars International Public School

May 2014
Jun 2016

Course: CBSE-Standard Secondary Education, GPA: 7.4 Central Board of Secondary Education is a council controlled by the union government of India and is responsible for examining HSE and SE students, It follows the curriculum provided by NCERT which included subjects like Science (physics, chemistry, biology), Mathematics, Social Sciences (Geography, History, Political Sciences and economics), English, Bengali, IT Fundamentals, and Disaster Management. Cooch Behar, West Bengal, India

Careers

IBM India Pvt Ltd

May 2022 - Present

System Engineer
Backend Developer
Full-time work as a developer on SAP Commerce Cloud (Hybris), a Java-based e-commerce platform. Worked on the backend of the platform, which includes the development of new features, bug fixes and maintenance of the platform. Also have experience in fullstack testing using tools like Selenium and Cucumber.
Pune, Maharastra, India | Website

Cognizant Technology Services

Jan 2022 - Apr 2022

Programmer Analyst Trainee
Informatica and Business Intelligence
On-campus selection for the role of Programmer Analyst Trainee. I was exposed to industry-level technologies and tools like IBM Cognos, and Informatica. I was trained on the above mentioned tool to perform business intelligence and data analytics. It was a 3 month training period. I was also trained in basic HR and communication skills like formal greeting, personal communication, interpersonal communication, formal email and phone communication.
Kolkata, India | Website

Digital Disruption, Singapore, PTE LTD

Jan 2021 - Mar 2021

Intern
Machine Learning and Data Science research trainee
During the Internship program, I was exposed and trained in Python Programming, Statistics, Machine Learning Models, and Pipelines Techniques, Deep Learning Models, Artificial Intelligence and Data Science Research
Remote Work | Completion Letter

Texas Instruments University Programme

Jun 2020 - Jul 2020

Intern
Embedded System Engineer
Advanced Embedded System Design using Tiva C Series Microcontroller organized by EdGate Technologies Pvt Ltd Bangalore under Texas Instruments India University Program.
Remote Work | Completion Letter

Futoscope Foundation

Dec 2018 - Dec 2020

IT and Tech Support volunteer
Fixing and maintaining the devices used in the organization, maintained the employee Database
Midnapore, West Bengal, IN | Completion Letter

MIT-IIT-Kgp Summer Internship (MISTI)

May 2017 - Jun 2017

Intern
Exposed to various programming algorithms making 2D games and introduction to robotics and embedded systems
Kharagpur, West Bengal, IN | Instructor's Website

Abilities

“If you want to find the secrets of the universe, think in terms of energy, frequency and vibration.”
- Nikola Tesla (Author of my Inventions)


Skills

  • Computer Programming
  • Embedded Systems
  • Internet of Things
  • Cryptography
  • Cybersecurity and ethical hacking
  • Computer Networking
  • Cloud Computing
  • Web Technologies
  • Database Management
  • Blockchain
  • IT and Tech Support
  • API and WebApp Testing
  • Operating Systems
  • Robotic Process Automation
  • Computer Simulation
  • Video Editing
  • Object Oriented Programming
  • SEO/SMO, DigiMarketing
  • Data Science and Analysis
  • Machine Learning
  • Version Control
  • VLSI Design
  • Digital Signal Processing
  • Business Intellegence

My projects are mostly made public on Github, Have a look

See projects on Github

Langauges

  • Bangla (Mother Tongue)
  • English (Daily Use)
  • Hindi (Can communicate)
  • Japanese (アニメから日本語を学びました)

Tools

  • C/C++ (GCC/G++)
  • Python 3
  • Embedded C
  • Arduino IDE
  • Visual Studio Code
  • Kali-Linux
  • Selenium
  • Cisco Packer Tracer
  • Amazon Web Services
  • Google Cloud Platform
  • Microsoft Azure
  • Oracle SQL
  • TestNG
  • WindowsOS (XP to 11)
  • Microsoft Office Suite
  • Ubuntu OS (Desktop/Server)
  • Cent OS (Desktop/Server)
  • Informatica
  • IBM Cognos
  • UI Path
  • Maven
  • Google analytics
  • ReadyAPI and RestAssured
  • Notepad ++
  • MATLAB
  • Git/Github
  • HTML 5.0
  • CSS 3.0
  • JavaScript
  • Docker
  • Easy EDA
  • System Verilog
  • Processing 3 IDE (Java)
  • ATT M2X
  • ThinkSpeak
  • Wire Shark

Certificates

“The Universe doesn't allow perfection”
-Stephen Hawkings


UI Path RPA Training

UI Path: Robotic Process Automation Developer

This course provides an overview of the RPA Developer enablement journey and an introduction to the role

Tags:RPA, Automation

For more Information
ISOEH

ISOEH: Ethical Hacking and Cybersecurity

Introduction to netwoking and penetration testing, and exploits in cyberspace. Learnt tools like linux, Nmap, Burpsuite. And used advanced google dorking to perform pentesting.

Tags:Ethical Hacking, cyber security

For more Information
Matlab onramp

MATLAB Onramp

Learnt the basics of MATLAB using commonly used features and workflows. Got acquainted with the MATLAB language and environment to analyze science and engineering data.

Tags:Programming, Data Science, Data Visualization

For more Information
University od Michigan: Python Specialization

Python Specialization

This python specialization introduced me the fundamental programming concepts including data structures, networked application program interfaces, and databases, using the Python programming language. Made a data visualization programme as a capstone

Tags:Python, Programming, SQL

For more Information
IBM_IT_Fundamentals_for_Cybersecurity_Specialization

IT Fundamentals for Cybersecurity

Got introduced to concepts around cybersecurity tools and processes, system administration, operating system and database vulnerabilities, types of cyber attacks and basics of networking.

Tags:Cloud computing, IT, Cyber Security

For more Information
UCI_IOT_specialization

Programming the IoT Specialization

This Specialization covered embedded systems, the Raspberry Pi Platform, and the Arduino environment for building devices that can control the physical world.

Tags:Cloud computing, IoT, Embedded Systems

For more Information
Google_IT_Support_Specialization

IT Support Professional

IT support by Google is a career centric professional certification which teaches fundamentals of working in IT, it introducs the concepts of fixing comtutes hardware, troubleshooting software issues.

Tags:IT, WindowsOS, LinuxOS

For more Information
IBM_CS_Analysts_professionals

Cybersecurity Analyst Specialization

Learnt the core principles of compliance and threat intelligence, including network security, incident response, and forensics, and gain experience with key cybersecurity tools

Tags:Cyber Security, Hacking, Cryptograghy

For more Information
Google_Auto_specialization

IT Automation with Python Specialization

Learnt to automate tasks using Python scripts, to use Git for version control, to manage IT resources at scale, machines in cloud and analyze real-world IT problems and solve those problems

Tags:Python, IT, Cloud Computing

For more Information
AWS Fundamentals

AWS Fundamentals

Learnt to build highly available and cost effective applications. Introduced on the core AWS services for compute, storage, and database for different use cases. Also got acquanted to cloud security with shared responsibility model and to AWS Identity and Access Management

Tags:IT, AWS, Cloud Computing

For more Information
IBM AI using WATSON

IBM AI using WATSON

learnt to get started with Artificial Intelligence using IBM Watson. Made familiar with its workings and use cases, and introduced to several of Watson AI services from IBM that enables to easily apply AI and build smart apps.

Tags:Cloud Computer, Cyber security, AI

For more Information
Google_Machine_Learning

How Google does Machine Learning

Introduction Vertex AI Platform and it's uses for building, training,and deploying AutoML machine learning models without writing a single line of code all done by leveraging Google Cloud Platform tools and environment to do ML

Tags:Google, ML, GCP

For more Information
TI Embedded systems.

Edgate & TI University

The EdGate and TI Internship in Advanced Embedded System Design provided comprehensive training using Tiva C series Microcontrollers. Gained hands-on experience and a deeper understanding of the latest industry standards and technologies.

Tags: Embedded Systems, Robotics, Embedded C.

For more Information
Udemy_Ethical_Hacking

Course for Ethical Hacking and cracking from Udemy

learnt how to detect, prevent and secure systems, Also gained knowlegde in Network hacking, Access Escalation, Post exploitation and Website Hacking

Tags: Ethical Hacking, Networks, Pentest

For more Information
ISTQB Exam Certification

ISTQB Certified Tester Foundational Level

Certified Tester Foundation Level provides essential testing knowledge that can be put to practice and explains the terminology and concepts that are used worldwide in the testing domain.

Tags: Testing, Regression, Automation

Readme
Google Cloud Platform IOT

Industrial IoT on Google Cloud

Understand Google IoT Architecture, Cloud IoT Core to create devices and authorization keys, Implement a Dataflow from their device to BigQuery and Dataprep, BigQuery and Dataprep to analyze data

Tags: IoT, GCP, Cloud Computing

Readme
View my Google Cloud Skill Badges

Projects

“An atom gets it's identity from it's proton and electron give it's personality”
- Bill Bryson, A short history of everything


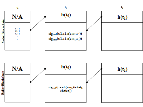
Blockchain Voting

An I-Voting system using dual blockchain

An internet based voting system which uses two parallel blockchains for recording elections

Tags: Blockchain, Decentralised systems

Pong Clone Image

Pong game Clone using Processing

2D Game clone of the classic arcade pong game for two players code and bin-exe are available here

Tags: Java, Game Dev, Processing

Listen On Spotify
Poodle Clone

Doodle jump clone

2D Game clone of the classic arcade pong game for two players code and bin-exe are available here

Tags: Java, Game Dev, Processing

Listen On Youtube
BallPlate

Ball on a plate balancing system

A touch sensitive plate balances a metal ball from falling using a PID Closed feedback loop

Tags: Arduino, PID, robotics

readme
Gesture controlled Robot

Gesture controlled Land drone using accelerometer

A controller powered by an accelerometer and gyroscope which sense the change in the orientation of the controller and sends a signal to the rover wirelessly

Tags: Robotics, Embedded Systems

readme
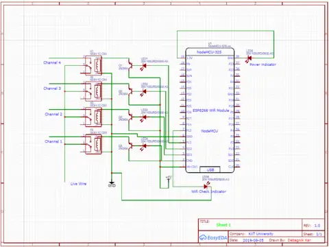
home_automation

Home Automation Using IoT

Internet-connected device which switches on or off the electrical appliance in a room. It used the Adafruit MQTT dashboard for controlling the device and integrates with Google Assistance or Amazon Alexa using IFTTT.

Tags:IOT, Web Technologies

readme
Peril avoidance system

Smart Peril Avoidance and Advanced Driving Assistance System

The project is all about solving the problems faced by the driver while driving and thus providing them with advanced driving assistance.

Tags:Automotive safety, IoT

readme
Portfolio Website

Portfolio Website for Debagnik Kar

Started as an side project, made using HTML, CSS, JS and Bootstrap framework. it contains my personal and professional infomation. Hosted in Github Pages and is closed sourced

Tags:HTML, Web Dev, Portfolio

index.html
Securely App ss

Project Secure.ly

End-to-End Encrypted Chatting application for corporate to customer support

Tags:Cryptography, Networks, chatting

Readme
Music Vix 03

Music_vix Set

Music Visualizer is a set of Processing3 codes which displays music responsive beautiful visuals. As of now, I have made 6 music visualizer with Processing3 and ddf/minim java audio Library.

Tags:fourier, DSP, Java

Readme
Dino

Chrome Dino Clone and Autoplayer using NEAT

A Clone of Chrome Dino Game and implimentation of a autoplayer using NEAT. It releases 100 players in the game and the fittest player traits are passed on to the next gen

Tags:Game Dev, NEAT, AI, Nueral Networks

Readme
Visit my orcid

Contact

“You can't cross the ocean merely by standing and staring at the water
-Rabindranath Tagore, (Noble prize acceptance speech)



©Debagnik Kar 2023
Made with ❤ at KIIT